[ 表紙に戻る ]

[Date Prev][Date Next][Thread Prev][Thread Next][Date Index][Thread Index]

[Linuxmint-jp-devel:28] Re: 日本語化されたISOの用意について。



綾小路です。

> 今のところAyanokouziさんのISOとsachさんのISOと2つありますがひとつにまとめるという事はできないでしょうか?それとも両方を試すという手もありますが。

まとめる目的は何でしょうか。私と sach さんの ISO イメージに収録されてい
る追加パッケージが異なることが問題ということであれば、日本語ユーザにとっ
て初期状態で必要と思われるパッケージを選別しましょう、ということになり
ますね。

それぞれの ISO イメージに追加されたパッケージを書き出すと以下のようにな
ります。まずはこれらの中から必要性を吟味していくのはいかがでしょうか。

sach さんの ISO イメージに追加されているパッケージ:

blender
firefox-locale-ja
fonts-takao
fonts-takao-gothic
fonts-takao-mincho
fonts-vlgothic
ibus
ibus-gtk
ibus-gtk3
ibus-mozc
ibus-qt4
language-pack-gnome-ja
language-pack-gnome-ja-base
language-pack-ja
language-pack-ja-base
libavdevice53
libgoocanvas-common
libgoocanvas3
libgtksourceview2.0-0
libgtksourceview2.0-common
libhmac-ruby
libibus-1.0-0
libibus-qt1
libopenjpeg2
libpython3.2
libreoffice-help-ja
libreoffice-l10n-ja
libruby
libruby1.8
libruby1.9.1
libyaml-0-2
libzinnia0
manpages-ja
mikutter
mozc-server
mozc-utils-gui
python-ibus
python3.2
python3.2-minimal
ruby-atk
ruby-cairo
ruby-gdk-pixbuf2
ruby-gio2
ruby-glib2
ruby-gnome2
ruby-goocanvas
ruby-gstreamer
ruby-gtk2
ruby-gtksourceview2
ruby-hmac
ruby-pango
ruby-poppler
ruby-rsvg2
ruby-vte
ruby1.9.1
songbird
tegaki-zinnia-japanese
thunderbird-locale-ja
ttf-takao
vim
vim-runtime
xterm

私の ISO イメージに追加されているパッケージ:

anthy
anthy-common
cmap-adobe-japan1
firefox-locale-ja
fonts-ipafont-gothic
fonts-ipafont-mincho
fonts-takao
fonts-takao-gothic
fonts-takao-mincho
fonts-vlgothic
ibus
ibus-anthy
ibus-gtk
ibus-gtk3
language-pack-gnome-ja
language-pack-gnome-ja-base
language-pack-ja
language-pack-ja-base
libanthy0
libibus-1.0-0
libreoffice-help-ja
libreoffice-l10n-ja
manpages-ja
poppler-data
python-ibus
thunderbird-locale-ja
ttf-takao

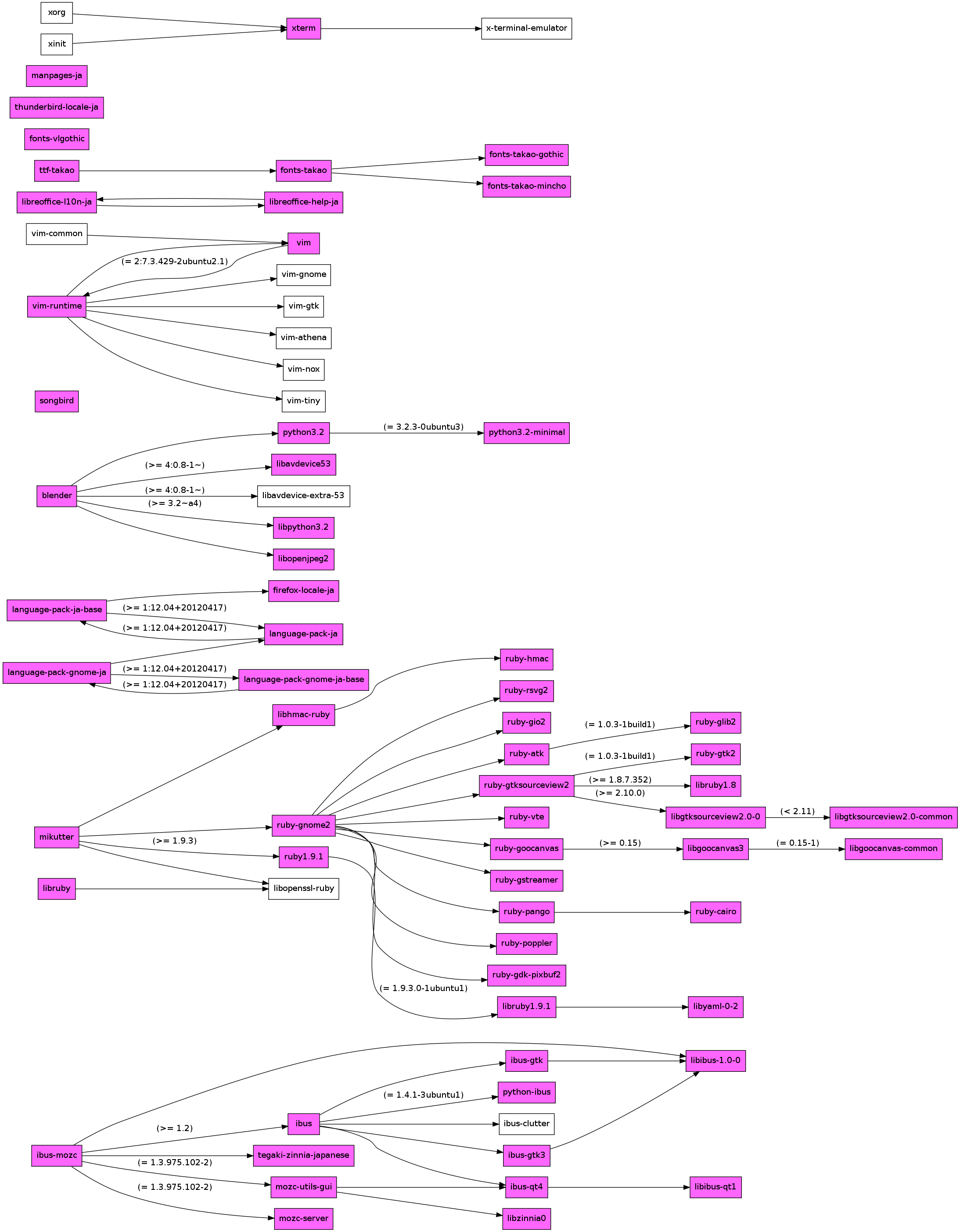
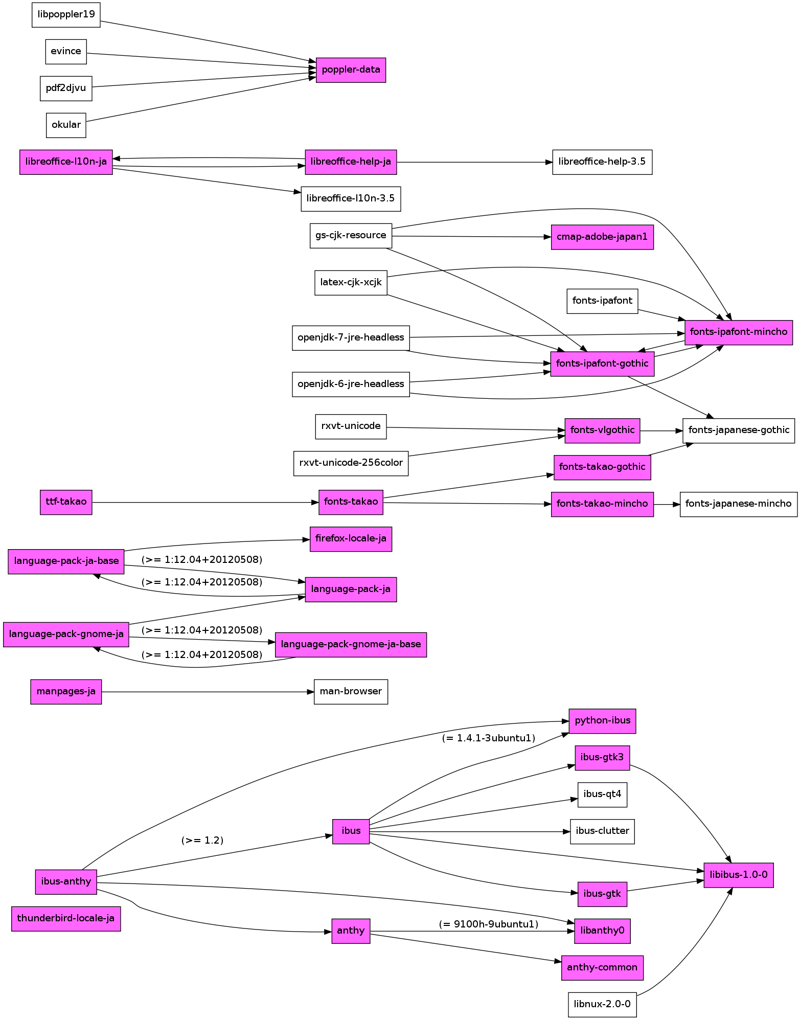
全てのパッケージについて必要性を吟味するのは難しいため、
これらの中から高位の依存関係があるパッケージを探すために、添付した図
(linuxmint-13-cinnamon-dvd-nocodecs-32bit-lcr-jp.png、
linuxmint-13-cinnamon-dvd-nocodecs-32bit-ja-dev-20120709170516.png)
を作成しました。これはそれぞれの ISO イメージに含まれる追加パッケージと
その他のパッケージとの依存関係を大まかにグラフに示したものです。
枠内を赤く塗りつぶされたパッケージが追加パッケージで、
矢印で結ばれたパッケージ同士には依存関係があることを示しています。
高位の依存関係がある追加パッケージは、比較的左側に位置している
塗りつぶされたパッケージということなので、これらのパッケーージが
日本語ユーザにとって必要か否かを議論すれることになります。

私の場合、パッケージの選択基準は、日本語を表示するのに必要なパッケージ、
日本語を入力するのに必要なパッケージ、日本語ヘルプ、日本語メニューです。
私が追加したパッケージはこれらの基準でカテゴライズできるものだけです。
sach さんが追加されたパッケージの内、xterm、vim、songbird、blender、
mikutter はこの基準から外れます。私は、日本語化とは無関係なこれらの
パッケージを日本語版 ISO イメージに入れる必要は無いと考えています。
これらのパッケージがユーザにとっての利便性を向上するものであれば、
本家の ISO イメージに入れられるべきです。

綾小路龍之介
--
AYANOKOUZI, Ryuunosuke <i38w7i3@yahoo.co.jp>

PNG image

PNG image

Attachment: pgpvOAyDNn5GX.pgp
Description: PGP signature

_______________________________________________
Linuxmint-jp-devel mailing list
Linuxmint-jp-devel@linuxmint-jp.net
http://linuxmint-jp.net/mailman/listinfo/linuxmint-jp-devel