[ 表紙に戻る ]

[Date Prev][Date Next][Thread Prev][Thread Next][Date Index][Thread Index]

[Linuxmint-jp-devel:32] Re: 日本語化されたISOの用意について。



綾小路です。

> それぞれの ISO イメージに追加されたパッケージを書き出すと以下のようにな
> ります。まずはこれらの中から必要性を吟味していくのはいかがでしょうか。

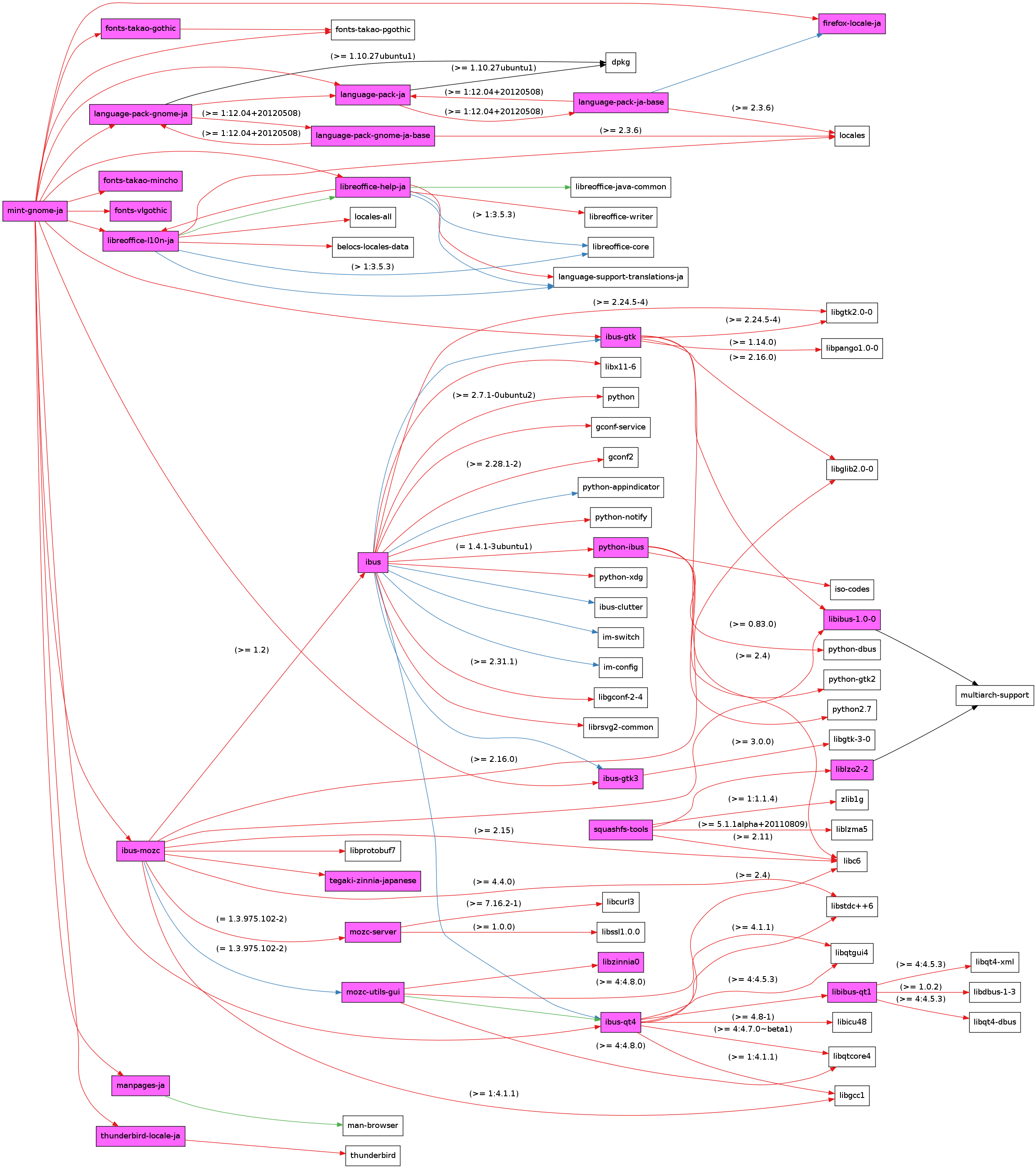
http://linuxmint-jp.net/isoimage/
に公開されている sach さんの ISO イメージに追加されているパッケージ:

firefox-locale-ja
fonts-takao-gothic
fonts-takao-mincho
fonts-vlgothic
ibus
ibus-gtk
ibus-gtk3
ibus-mozc
ibus-qt4
language-pack-gnome-ja
language-pack-gnome-ja-base
language-pack-ja
language-pack-ja-base
libibus-1.0-0
libibus-qt1
liblzo2-2
libreoffice-help-ja
libreoffice-l10n-ja
libzinnia0
manpages-ja
mint-gnome-ja
mozc-server
mozc-utils-gui
python-ibus
squashfs-tools
tegaki-zinnia-japanese
thunderbird-locale-ja

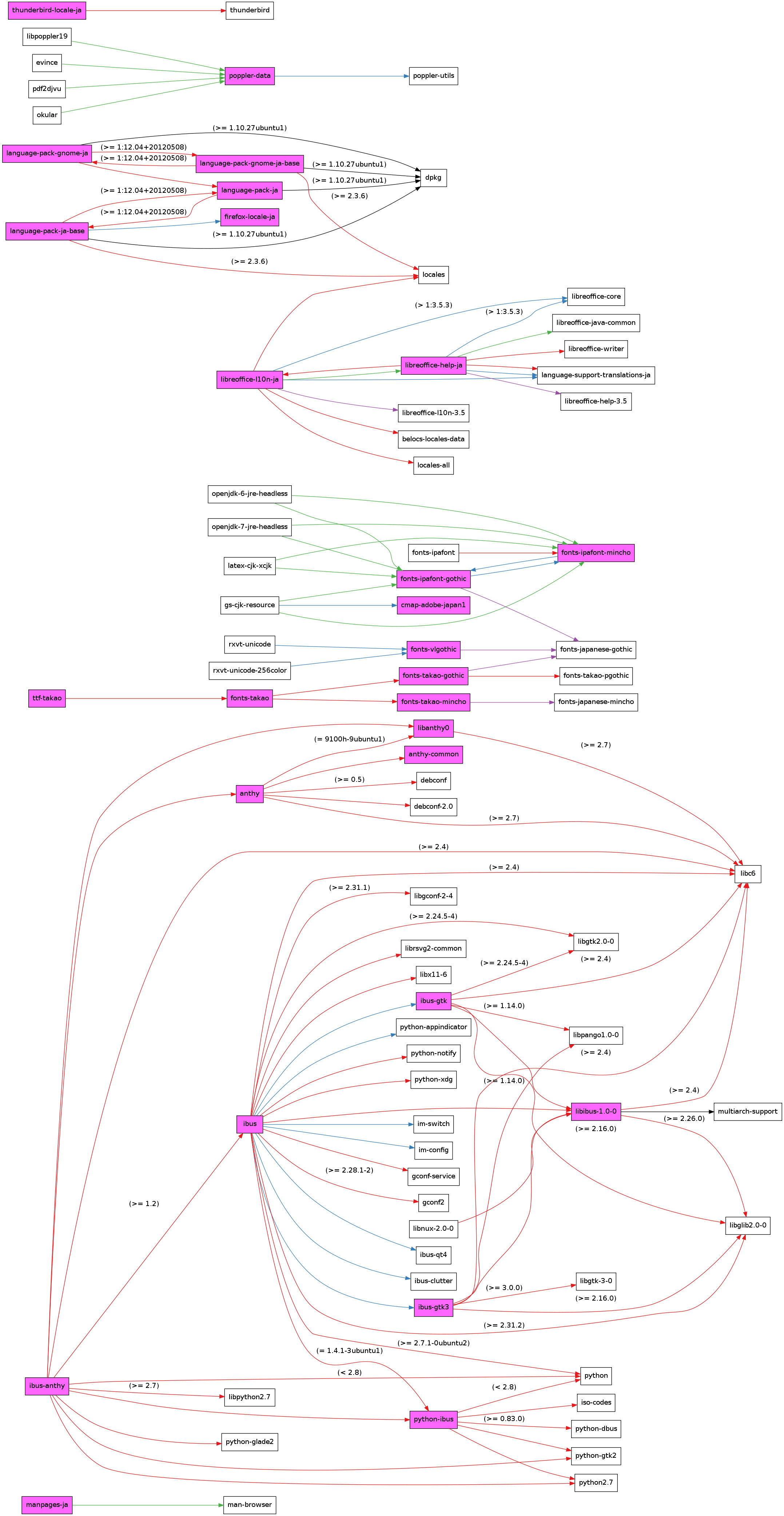
私の ISO イメージに追加されているパッケージ:

anthy
anthy-common
cmap-adobe-japan1
firefox-locale-ja
fonts-ipafont-gothic
fonts-ipafont-mincho
fonts-takao
fonts-takao-gothic
fonts-takao-mincho
fonts-vlgothic
ibus
ibus-anthy
ibus-gtk
ibus-gtk3
language-pack-gnome-ja
language-pack-gnome-ja-base
language-pack-ja
language-pack-ja-base
libanthy0
libibus-1.0-0
libreoffice-help-ja
libreoffice-l10n-ja
manpages-ja
poppler-data
python-ibus
thunderbird-locale-ja
ttf-takao

まとめると以下のようになります。

両者に追加されているパッケージ:

firefox-locale-ja
fonts-takao-gothic
fonts-takao-mincho
fonts-vlgothic
ibus
ibus-gtk
ibus-gtk3
language-pack-gnome-ja
language-pack-gnome-ja-base
language-pack-ja
language-pack-ja-base
libibus-1.0-0
libreoffice-help-ja
libreoffice-l10n-ja
manpages-ja
python-ibus
thunderbird-locale-ja

sach さんの ISO イメージに追加されていて、
私の ISO イメージに追加されていないパッケージ:

ibus-mozc
ibus-qt4
libibus-qt1
liblzo2-2
libzinnia0
mint-gnome-ja
mozc-server
mozc-utils-gui
squashfs-tools
tegaki-zinnia-japanese

私の ISO イメージに追加されていて、
sach さんの ISO イメージに追加されていないパッケージ:

anthy
anthy-common
cmap-adobe-japan1
fonts-ipafont-gothic
fonts-ipafont-mincho
fonts-takao
ibus-anthy
libanthy0
poppler-data
ttf-takao

日本語ユーザにとって必要最低限のパッケージを追加するという観点からする
と、sach さんの ISO イメージに追加されている squashfs-tools、liblzo2-2
は不要でしょう。

インプットメソッドは ibus-anthy でも ibus-mozc でもどちらでも良いと思い
ます。mozc のライセンスが BSD ということでしたが、これは日本国内での配
布を制限するものではありません。両方含めても問題ないと思います。

日本語フォントは私のほうが多いですね。明朝体とゴシック体が含まれていれ
ば必要最低限と考えればこれらは削除してしまってもよいかもしれません。
これらはフォント決め打ちの web、pdf、文書などの表示が汚くならないように
入れています。

綾小路龍之介
--
AYANOKOUZI, Ryuunosuke <i38w7i3@yahoo.co.jp>

PNG image

PNG image

Attachment: pgpl334qBkV1i.pgp
Description: PGP signature

_______________________________________________
Linuxmint-jp-devel mailing list
Linuxmint-jp-devel@linuxmint-jp.net
http://linuxmint-jp.net/mailman/listinfo/linuxmint-jp-devel